عن الكلية
رسالة واهداف الكلية
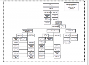
الهيكل التنظيمي
مجلس ادارة الكلية
الخطة السنوية
الاقسام العلمية
قسم المحاسبة
نبذة عن قسم المحاسبة
تدريسيي قسم المحاسبة
منهاج فصلي_لقسم المحاسبة
جدول المنهاج الفصلي لقسم المحاسبة
السيرة الذاتية لتدريسيي قسم المحاسبة
قسم الاحصاء
قسم الاقتصاد
اسماء وتخصصات ومعلومات أساتذة قسم الاقتصاد
السيرة الذاتية لتدريسيي قسم الاقتصاد
النتاجات العلمية
بحوث القسم ٢٠١٧-٢٠٢٢
روابط Google schoharو Research gateلتدريسيين قسم الاقتصاد
تقييم محدث
خطة التحسين
وصف عربي
وصف انكليزي
قسم ادارة الاعمال
كلمة السيد رئيس القسم
اهداف ورؤية ورسالة القسم
الدليل الارشادي لقسم ادارة الاعمال 2022-2023
بحوث تخرج قسم ادارة الاعمال للعام 2022
مجلس قسم ادارة الاعمال
المناهج الدراسية لقسم ادارة الاعمال
بحوث تخرج قسم ادارة الاعمال
اعداد الخريجين
السيرة الذاتية لتدريسيي قسم ادارة الاعمال
بحوث تدريسيي قسم ادارة الاعمال
قسم العلوم المالية والمصرفية
نبذه عن قسم العلوم المالية والمصرفية
رسالة واهداف قسم العلوم المالية والمصرفية
رؤساء الاقسام منذ التأسيس
الملاك التدريسي لقسم العلوم المالية والمصرفية
السيرة الذاتية لتدريسيي قسم العلوم المالية والمصرفية
المواد الدراسية للعام الدراسي 2022-2023
التسجيل وشؤون الطلبة
الدراسات العليا
جدول الدراسات العليا /الكورس الثاني
مواد الامتحان التنافسي
مجلة الكلية
لوحة الشرف
اتصل بنا
عن الكلية
رسالة واهداف الكلية
الهيكل التنظيمي
مجلس ادارة الكلية
الخطة السنوية
الاقسام العلمية
قسم المحاسبة
نبذة عن قسم المحاسبة
تدريسيي قسم المحاسبة
منهاج فصلي_لقسم المحاسبة
جدول المنهاج الفصلي لقسم المحاسبة
السيرة الذاتية لتدريسيي قسم المحاسبة
قسم الاحصاء
قسم الاقتصاد
اسماء وتخصصات ومعلومات أساتذة قسم الاقتصاد
السيرة الذاتية لتدريسيي قسم الاقتصاد
النتاجات العلمية
بحوث القسم ٢٠١٧-٢٠٢٢
روابط Google schoharو Research gateلتدريسيين قسم الاقتصاد
تقييم محدث
خطة التحسين
وصف عربي
وصف انكليزي
قسم ادارة الاعمال
كلمة السيد رئيس القسم
اهداف ورؤية ورسالة القسم
الدليل الارشادي لقسم ادارة الاعمال 2022-2023
بحوث تخرج قسم ادارة الاعمال للعام 2022
مجلس قسم ادارة الاعمال
المناهج الدراسية لقسم ادارة الاعمال
بحوث تخرج قسم ادارة الاعمال
اعداد الخريجين
السيرة الذاتية لتدريسيي قسم ادارة الاعمال
بحوث تدريسيي قسم ادارة الاعمال
قسم العلوم المالية والمصرفية
نبذه عن قسم العلوم المالية والمصرفية
رسالة واهداف قسم العلوم المالية والمصرفية
رؤساء الاقسام منذ التأسيس
الملاك التدريسي لقسم العلوم المالية والمصرفية
السيرة الذاتية لتدريسيي قسم العلوم المالية والمصرفية
المواد الدراسية للعام الدراسي 2022-2023
التسجيل وشؤون الطلبة
الدراسات العليا
جدول الدراسات العليا /الكورس الثاني
مواد الامتحان التنافسي
مجلة الكلية
لوحة الشرف
اتصل بنا
عن الكلية
رسالة واهداف الكلية
الهيكل التنظيمي
مجلس ادارة الكلية
الخطة السنوية
الاقسام العلمية
قسم المحاسبة
نبذة عن قسم المحاسبة
تدريسيي قسم المحاسبة
منهاج فصلي_لقسم المحاسبة
جدول المنهاج الفصلي لقسم المحاسبة
السيرة الذاتية لتدريسيي قسم المحاسبة
قسم الاحصاء
قسم الاقتصاد
اسماء وتخصصات ومعلومات أساتذة قسم الاقتصاد
السيرة الذاتية لتدريسيي قسم الاقتصاد
النتاجات العلمية
بحوث القسم ٢٠١٧-٢٠٢٢
روابط Google schoharو Research gateلتدريسيين قسم الاقتصاد
تقييم محدث
خطة التحسين
وصف عربي
وصف انكليزي
قسم ادارة الاعمال
كلمة السيد رئيس القسم
اهداف ورؤية ورسالة القسم
الدليل الارشادي لقسم ادارة الاعمال 2022-2023
بحوث تخرج قسم ادارة الاعمال للعام 2022
مجلس قسم ادارة الاعمال
المناهج الدراسية لقسم ادارة الاعمال
بحوث تخرج قسم ادارة الاعمال
اعداد الخريجين
السيرة الذاتية لتدريسيي قسم ادارة الاعمال
بحوث تدريسيي قسم ادارة الاعمال
قسم العلوم المالية والمصرفية
نبذه عن قسم العلوم المالية والمصرفية
رسالة واهداف قسم العلوم المالية والمصرفية
رؤساء الاقسام منذ التأسيس
الملاك التدريسي لقسم العلوم المالية والمصرفية
السيرة الذاتية لتدريسيي قسم العلوم المالية والمصرفية
المواد الدراسية للعام الدراسي 2022-2023
التسجيل وشؤون الطلبة
الدراسات العليا
جدول الدراسات العليا /الكورس الثاني
مواد الامتحان التنافسي
مجلة الكلية
لوحة الشرف
اتصل بنا
قائمة
عن الكلية
رسالة واهداف الكلية
الهيكل التنظيمي
مجلس ادارة الكلية
الخطة السنوية
الاقسام العلمية
قسم المحاسبة
نبذة عن قسم المحاسبة
تدريسيي قسم المحاسبة
منهاج فصلي_لقسم المحاسبة
جدول المنهاج الفصلي لقسم المحاسبة
السيرة الذاتية لتدريسيي قسم المحاسبة
قسم الاحصاء
قسم الاقتصاد
اسماء وتخصصات ومعلومات أساتذة قسم الاقتصاد
السيرة الذاتية لتدريسيي قسم الاقتصاد
النتاجات العلمية
بحوث القسم ٢٠١٧-٢٠٢٢
روابط Google schoharو Research gateلتدريسيين قسم الاقتصاد
تقييم محدث
خطة التحسين
وصف عربي
وصف انكليزي
قسم ادارة الاعمال
كلمة السيد رئيس القسم
اهداف ورؤية ورسالة القسم
الدليل الارشادي لقسم ادارة الاعمال 2022-2023
بحوث تخرج قسم ادارة الاعمال للعام 2022
مجلس قسم ادارة الاعمال
المناهج الدراسية لقسم ادارة الاعمال
بحوث تخرج قسم ادارة الاعمال
اعداد الخريجين
السيرة الذاتية لتدريسيي قسم ادارة الاعمال
بحوث تدريسيي قسم ادارة الاعمال
قسم العلوم المالية والمصرفية
نبذه عن قسم العلوم المالية والمصرفية
رسالة واهداف قسم العلوم المالية والمصرفية
رؤساء الاقسام منذ التأسيس
الملاك التدريسي لقسم العلوم المالية والمصرفية
السيرة الذاتية لتدريسيي قسم العلوم المالية والمصرفية
المواد الدراسية للعام الدراسي 2022-2023
التسجيل وشؤون الطلبة
الدراسات العليا
جدول الدراسات العليا /الكورس الثاني
مواد الامتحان التنافسي
مجلة الكلية
لوحة الشرف
اتصل بنا
الأخبار العاجلة
جدول الامتحانات للدراسات العليا للعام الدراسي ٢٠٢٢-٢٠٢٣ الدور الثاني
جدول امتحانات الدور الثاني
السيد عميد كلية الإدارة والاقتصاد يستقبل جموع المهنئين بمناسبة تسنمه عمادة الكلية
نتائج القبول الأولي للدراسات العليا للعام الدراسي ٢٠٢٣ ٢٠٢٤
درجات الامتحان التنافسي للمتقدمين للدراسات العليا
اسماء المتقدمين للقبول في الدراسات العليا-جامعة القادسية-كلية الادارة والاقتصاد للعام الدراسي٢٠٢٣-٢٠٢٤
اعلان هام جدا…
تهنئة..
نشر الأستاذ الدكتور طاهر ريسان دخيل و الباحثة هيام احمد من قسم الاحصاء البحث الموسوم Zero inflation Poisson Regression estimation by using Genetic Algorithm (GA) في مجلة Journal of Survey in Fisheries Sciences المدرجة ضمن مستوعبات سكوباس
معالي وزير التعليم العالي والبحث العلمي يفتتح مجمع القاعات الدراسية متعددة الاغراض وقاعة ابن خلدون في كلية الإدارة والاقتصاد.
جرينتش+2 04:52
الرئيسية
عن الكلية
الهيكل التنظيمي
الهيكل التنظيمي
كلمة السيد رئيس جامعة القادسية
كلمة السيد العميد
مناقشات
رسالة ماجستير في كلية الإدارة والاقتصاد تناقش (تأثير اليقظة الاستراتيجية في الابداع الجذري بتوسيط قابليات التسويق التكيفية).
مايو 25, 2023
رسالة ماجستير في كلية الإدارة والاقتصاد تناقش (دور القيادة النرجسية في إثارة سلوكيات العمل غير المتحضرة بتوسيط صمت الموظفين: دراسة تحليلية لآراء عينة من المدراء والمنتسبين في المستشفيات الأهلية بمنطقة الفرات الأوسط).
مايو 25, 2023
رسالة ماجستير في كلية الإدارة والاقتصاد تناقش (دور الاقتصاد الاخضر في تحقيق اهداف التنمية المستدامة 2030 العراق انموذجا للمدة (2005-2020))
أبريل 04, 2023
رسالة ماجستير في كلية الإدارة والاقتصاد تناقش (الانحدار الشرائحي المعكوس المتناثر الحصين مع التطبيق)
مارس 21, 2023
تدريسي في كلية الادارة والاقتصاد يشترك في لجنة مناقشة أطروحة دكتوراه في جامعة كربلاء
مارس 21, 2023
السيرة الذاتية للتدريسيين
بحوث التخرج
الاحصاء الجامعي
اخبار جامعة القادسية
كلية التربية البدنية وعلوم الرياضة بجامعة القادسية تقيم ورشة علمية عن كيفية تحويل العمل الاداري من يدوية الى إلكترونية
01/05/2026
كلية الهندسة بجامعة القادسية تنظم دورة تدريبية حول الفشل الإنشائي في المباني
01/05/2026
كلية الإدارة والاقتصاد بجامعة القادسية تعقد دورة تدريبية حول أساسيات سوق العمل للخريجين
30/04/2026
كلية الهندسة بجامعة القادسية تنظم دورة تدريبية حول الفحوصات غير الإتلافية للخرسانة
30/04/2026
أطروحة دكتوراه في كلية الإدارة والاقتصاد بجامعة القادسية بحثت في مستقبل النظام النقدي الدولي في ظل التحول من العملات المهيمنة إلى متعدد العملات
30/04/2026
كلية علوم الحاسوب وتكنولوجيا المعلومات بجامعة القادسية تبرم وثيقة تعاون مشترك مع جامعة دجلة في مجال الأمن السيبراني
30/04/2026
تدريسي من كلية الآداب بجامعة القادسية يؤلف كتاباً علميا عن المستودعات الرقمية ودورها في الاتاحة الحرة والتعليم الالكتروني
30/04/2026
2014 Powered By Wordpress, Goodnews Theme By
Momizat Team
جامعة القادسية/كلية الادارة والاقتصاد